Değerlendirme Süreci

Detaylı Hakem Değerlendirmesi ve Editöryal İş Akışı

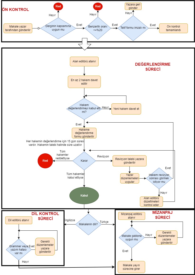
KSÜ Mühendislik Bilimleri Dergisi (KSU JES), DergiPark (OJS) altyapısı üzerinden yönetilen, çok aşamalı ve titiz bir değerlendirme süreci izler:

  1. Ön Kontrol ve Sekreterya İncelemesi: Makale sisteme yüklendiğinde, Sekreterya tarafından ilk teknik kontrol yapılır. Bu aşamada Telif Hakkı Devir Formu'nun eksiksizliği ve zorunlu İntihal Taraması kontrol edilir. Toplam benzerlik endeksi %20'nin altında olan çalışmalar bir sonraki aşamaya geçer.
  2.  Editör Değerlendirmesi : Teknik kontrolü geçen makaleler Yardımcı Editöre atanır. Yardımcı Editör, çift körleme sürecinin dürüstlüğünü korumak adına; yazar isimlerini ve kurum bilgilerini makale dosyasından temizleyerek çalışmayı tamamen anonim hale getirir.
  3. Alan Editörü Ataması: Anonim hale getirilen makale, yardımcı editör tarafından ilgili mühendislik disiplinine (Bilgisayar, Elektrik, İnşaat vb.) göre uygun Alan Editörüne yönlendirilir.
  4. Bilimsel Ön Değerlendirme: Alan Editörü, çalışmanın derginin kalite standartlarına, bilimsel derinliğine ve kapsamına uygunluğunu belirlemek için bir ön inceleme yapar. Uygun bulunan çalışmalar dış hakem değerlendirme sürecine alınır.
  5. Çift Körleme Hakem Değerlendirmesi: Makale, konu uzmanı olan en az iki (2+) bağımsız dış hakeme gönderilir. Hakemler ve yazarlar birbirlerinin kimlik bilgilerinden habersizdir. Hakem raporları doğrultusunda Alan Editörü şu kararlardan birini önerir: Kabul, Minör Revizyon, Majör Revizyon veya Red. Süreç boyunca hem hakemler hem de yazarlar anonim kalır.
  6. Revizyon ve Nihai Karar: Revizyon istenmesi durumunda, yazarlar hakemlerin tüm eleştirilerini yanıtlamakla yükümlüdür. Bilimsel kalitenin yeterliliği konusunda hakemler ve Alan Editörü ikna olduğunda nihai kabul kararı verilir.
  7. Kabul Sonrası İşlemler (Dil ve Mizanpaj):
    • Dil İncelemesi: Kabul edilen İngilizce makaleler, dil bilgisi ve akıcılık kontrolü için Dil Editörüne gönderilir.
    • Mizanpaj ve Format: Mizanpaj Editörü, çalışmanın dergi şablonuna tam uyumunu denetler. Gerektiğinde son format düzenlemeleri için yazarla koordinasyon sağlar.
  8. Yayınlanma: Yayına hazır hale gelen makale, yayınlanmak üzere gelecek sayılardan birine atanır.

"Özel Sayı Politikası: Dergimizde yayımlanan özel sayılar, normal sayılarla tamamen aynı bilimsel değerlendirme kriterlerine tabidir. Özel sayılardaki tüm makaleler, bağımsız dış hakemler tarafından çift körleme yöntemiyle değerlendirilir ve derginin genel yayın politikası ile kapsamına uygunluk bakımından Editör Kurulu denetiminden geçer."

Değerlendirme süreci akış diyagramı için tıklayın.

Son Güncelleme Zamanı: 28 Temmuz 2020

DİZİNLENME ve ARŞİVLEME

download?token=eyJhdXRoX3JvbGVzIjpbXSwiZW5kcG9pbnQiOiJqb3VybmFsIiwib3JpZ2luYWxuYW1lIjoiaW1hZ2UucG5nIiwicGF0aCI6IjAzNTkvYmZjYS81YjQyLzY5ZjFkM2E4NWY2YWY3Ljg1NjQ2NDgxLnBuZyIsImV4cCI6MTc3NzQ1OTY0MCwibm9uY2UiOiI1NTUzYmJiN2U5NGNkMjdkYWNhMTRlMDZiYjc1OTY4NCJ9.nCVoSJClEIC9bWK5gGCmjHyTNRz2N0DhYKVJzJZR9Bs

 

download?token=eyJhdXRoX3JvbGVzIjpbXSwiZW5kcG9pbnQiOiJqb3VybmFsIiwib3JpZ2luYWxuYW1lIjoiaW1hZ2UucG5nIiwicGF0aCI6Ijg5YmUvODZlOC8wYzY0LzY5ZjFkNWE4MWJmYzY0LjM0OTM2NzM1LnBuZyIsImV4cCI6MTc3NzQ2MDE1Miwibm9uY2UiOiI3OWE1Mzk0OWRhMTk0Mjg0OGYzZTUxOWQyNTU5MjdjMSJ9.XxqhJ36woCZcO1DV_I9Mogpgg86-bwM454jQiOcqpS0 

Bu eser, Creative Commons Atıf 4.0 Uluslararası Lisansı ile lisanslanmıştır.